各省辖市、济源示范区卫生健康委,航空港区教卫体局,南阳市中医药管理局:
为进一步规范无证行医查处工作,在执法中坚持过罚相当、类案同罚和教育与处罚相结合等原则,依据《基本医疗卫生与健康促进法》《医师法》《中医药法》《无证行医查处工作规范》等法律法规规范,省卫生健康委总结梳理了无证行医查处相关法律适用情形(见附件),请各地参考执行,规范执法行为,加大打击力度,保障人民群众就医安全。
附件:无证行医查处法律适用情形
河南省卫生健康委员会
2026年1月19日
|
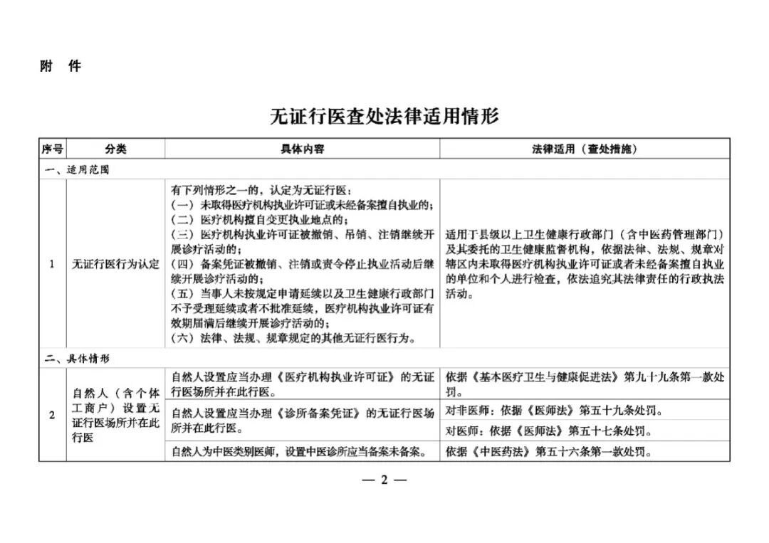
无证行医查处法律适用情形 |
|||
|
序号 |
分类 |
具体内容 |
法律适用(查处措施) |
|
一、适用范围 |
|||
|
1 |
无证行医行为认定 |
有所列情形之一的,认定为无证行医: (一)未取得医疗机构执业许可证或未经备案擅自执业的; (二)医疗机构擅自变更执业地点的; (三)医疗机构执业许可证被撤销、吊销、注销继续开展诊疗活动的; (四)备案凭证被撤销、注销或责令停止执业活动后继续开展诊疗活动的; (五)当事人未按规定申请延续以及卫生健康行政部门不予受理延续或者不批准延续,医疗机构执业许可证有效期届满后继续开展诊疗活动的; (六)法律、法规、规章规定的其他无证行医行为。 |
适用于县级以上卫生健康行政部门(含中医药管理部门)及其委托的卫生健康监督机构,依据法律、法规、规章对辖区内未取得医疗机构执业许可证或者未经备案擅自执业的单位和个人进行检查,依法追究其法律责任的行政执法活动。 |
|
二、具体情形 |
|||
|
2 |
自然人(含个体工商户)设置无证行医场所并在此行医 |
自然人设置应当办理《医疗机构执业许可证》的无证行医场所并在此行医。 |
依据《基本医疗卫生与健康促进法》第九十九条第一款处罚。 |
|
自然人设置应当办理《诊所备案凭证》的无证行医场所并行医。 |
对非医师:依据《医师法》第五十九条处罚。 |
||
|
对医师:依据《医师法》第五十七条处罚。 |
|||
|
自然人为中医类别医师,设置中医诊所应当备案未备案。 |
依据《中医药法》第五十六条第一款处罚。 |
||
|
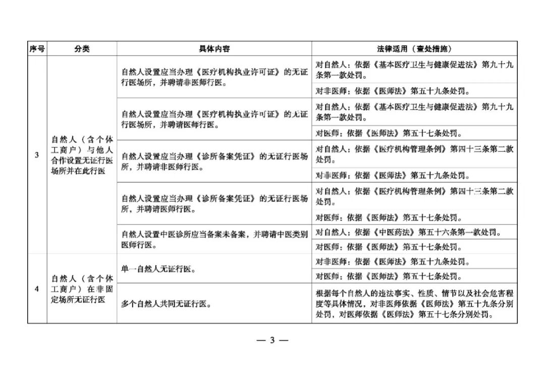
3 |
自然人(含个体工商户)与他人合作设置无证行医场所并在此行医 |
自然人设置应当办理《医疗机构执业许可证》的无证行医场所,并聘请非医师行医。 |
对自然人:依据《基本医疗卫生与健康促进法》第九十九条第一款处罚。 |
|
对非医师:依据《医师法》第五十九条处罚。 |
|||
|
自然人设置应当办理《医疗机构执业许可证》的无证行医场所,并聘请医师行医。 |
对自然人:依据《基本医疗卫生与健康促进法》第九十九条第一款处罚。 |
||
|
对医师:依据《医师法》第五十七条处罚。 |
|||
|
自然人设置应当办理《诊所备案凭证》的无证行医场所,并聘请非医师行医。 |
对自然人:依据《医疗机构管理条例》第四十三条第二款处罚。 |
||
|
对非医师:依据《医师法》第五十九条处罚。 |
|||
|
自然人设置应当办理《诊所备案凭证》的无证行医场所,并聘请医师行医。 |
对自然人:依据《医疗机构管理条例》第四十三条第二款处罚。 |
||
|
对医师:依据《医师法》第五十七条处罚。 |
|||
|
自然人设置中医诊所应当备案未备案,并聘请中医类别医师行医。 |
对自然人:依据《中医药法》第五十六条第一款处罚。 |
||
|
对医师:依据《医师法》第五十七条处罚。 |
|||
|
4 |
自然人(含个体工商户)在非固定场所无证行医 |
单一自然人无证行医。 |
对非医师:依据《医师法》第五十九条处罚。 |
|
对医师:依据《医师法》第五十七条处罚。 |
|||
|
多个自然人共同无证行医。 |
根据每个自然人的违法事实、性质、情节以及社会危害程度等具体情况,对非医师依据《医师法》第五十九条分别处罚,对医师依据《医师法》第五十七条分别处罚。 |
||
|
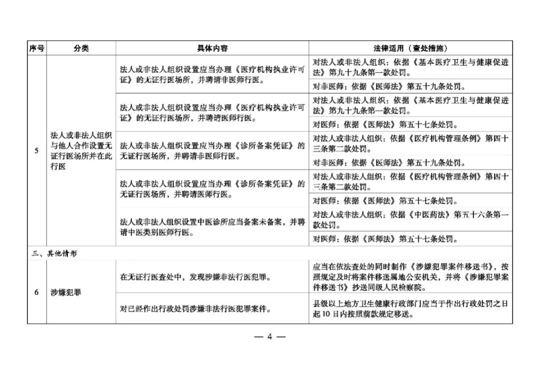
5 |
法人或非法人组织与他人合作设置无证行医场所并在此行医 |
法人或非法人组织设置应当办理《医疗机构执业许可证》的无证行医场所,并聘请非医师行医。 |
对法人或非法人组织:依据《基本医疗卫生与健康促进法》第九十九条第一款处罚。 |
|
对非医师:依据《医师法》第五十九条处罚。 |
|||
|
法人或非法人组织设置应当办理《医疗机构执业许可证》的无证行医场所,并聘请医师行医。 |
对法人或非法人组织:依据《基本医疗卫生与健康促进法》第九十九条第一款处罚。 |
||
|
对医师:依据《医师法》第五十七条处罚。 |
|||
|
法人或非法人组织设置应当办理《诊所备案凭证》的无证行医场所,并聘请非医师行医。 |
对法人或非法人组织:依据《医疗机构管理条例》第四十三条第二款处罚。 |
||
|
对非医师:依据《医师法》第五十九条处罚。 |
|||
|
法人或非法人组织设置应当办理《诊所备案凭证》的无证行医场所,并聘请医师行医。 |
对法人或非法人组织:依据《医疗机构管理条例》第四十三条第二款处罚。 |
||
|
对医师:依据《医师法》第五十七条处罚。 |
|||
|
法人或非法人组织设置中医诊所应当备案未备案,并聘请中医类别医师行医。 |
对法人或非法人组织:依据《中医药法》第五十六条第一款处罚。 |
||
|
对医师:依据《医师法》第五十七条处罚。 |
|||
|
三、其他情形 |
|||
|
6 |
涉嫌犯罪 |
在无证行医查处中,发现涉嫌非法行医犯罪。 |
应当在依法查处的同时制作《涉嫌犯罪案件移送书》,按照规定及时将案件移送属地公安机关,并将《涉嫌犯罪案件移送书》抄送同级人民检察院。 |
|
对已经作出行政处罚涉嫌非法行医犯罪案件。 |
县级以上地方卫生健康行政部门应当于作出行政处罚之日起10日内按照前款规定移送。 |
||
|
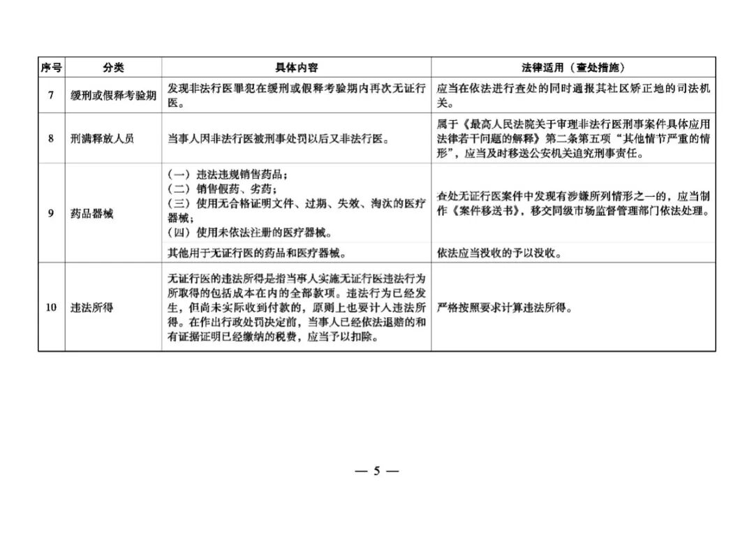
7 |
缓刑或假释考验期 |
发现非法行医罪犯在缓刑或假释考验期内再次无证行医。 |
应当在依法进行查处的同时通报其社区矫正地的司法机关。 |
|
8 |
刑满释放人员 |
当事人因非法行医被刑事处罚以后又非法行医。 |
属于《最高人民法院关于审理非法行医刑事案件具体应用法律若干问题的解释》第二条第五项“其他情节严重的情形”,应当及时移送公安机关追究刑事责任。 |
|
9 |
药品器械 |
(一)违法违规销售药品; (二)销售假药、劣药; (三)使用无合格证明文件、过期、失效、淘汰的医疗器械; (四)使用未依法注册的医疗器械。 |
查处无证行医案件中发现有涉嫌所列情形之一的,应当制作《案件移送书》,移交同级市场监督管理部门依法处理。 |
|
其他用于无证行医的药品和医疗器械。 |
依法应当没收的予以没收。 |
||
|
10 |
违法所得 |
无证行医的违法所得是指当事人实施无证行医违法行为所取得的包括成本在内的全部款项。违法行为已经发生,但尚未实际收到付款的,原则上也要计入违法所得。在作出行政处罚决定前,当事人已经依法退赔的和有证据证明已经缴纳的税费,应当予以扣除。 |
严格按照要求计算违法所得。 |
电话:0394-6826949