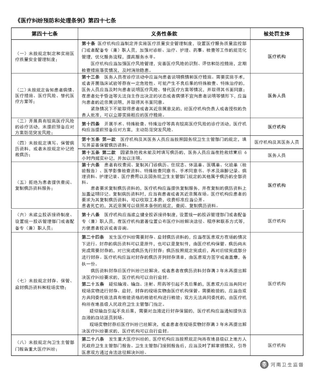
七、如何确定《医疗纠纷预防与处理条例》第四十七条各项的被处罚主体?
适用原则:根据第47条每一项违法行为对应的义务性条款的责任主体来确定被处罚对象,体现过罚相当的原则。
八、经医学会鉴定为医疗事故的,应当如何处罚?
(一)对医疗机构按照《医疗事故处理条例》第五十五条第一款进行处罚。
《医疗事故处理条例》第五十五条第一款 医疗机构发生医疗事故的,由卫生行政部门根据医疗事故等级和情节,给予警告;情节严重的,责令限期停业整顿直至由原发证部门吊销执业许可证,对负有责任的医务人员依照刑法关于医疗事故罪的规定,依法追究刑事责任;尚不够刑事处罚的,依法给予行政处分或者纪律处分。
(二)对发生医疗事故的医师按照《医师法》第五十五条第五项处罚。
《医师法》第五十五条第五项 违反本法规定,医师在执业活动中有下列行为之一的,由县级以上人民政府卫生健康主管部门责令改正,给予警告;情节严重的,责令暂停六个月以上一年以下执业活动直至吊销医师执业证书:(五)违反法律、法规、规章或者执业规范,造成医疗事故或者其他严重后果。
(三)其他医疗卫生人员按照《医疗事故处理条例》第五十五条第二款处罚。
《医疗事故处理条例》第五十五条第二款 对发生医疗事故的有关医务人员,除依照前款处罚外,卫生行政部门并可以责令暂停6个月以上1年以下执业活动;情节严重的,吊销其执业证书。
九、医疗事故罪的立案标准是什么?
根据最高人民检察院、公安部关于印发《最高人民检察院公安部关于公安机关管辖的刑事案件立案追诉标准的规定(一)》的通知(2008年6月25日最高人民检察院、公安部公通字〔2008〕36号公布)第五十六条 〔医疗事故案(刑法第三百三十五条)〕医务人员由于严重不负责任,造成就诊人死亡或者严重损害就诊人身体健康的,应予立案追诉。具有下列情形之一的,属于本条规定的“严重不负责任”:
(一)擅离职守的;
(二)无正当理由拒绝对危急就诊人实行必要的医疗救治的;
(三)未经批准擅自开展试验性治疗的;
(四)严重违反查对、复核制度的;
(五)使用未经批准使用的药品、消毒药剂、医疗器械的;
(六)严重违反国家法律法规及有明确规定的诊疗技术规范、常规的;
(七)其他严重不负责任的情形。
本条规定的“严重损害就诊人身体健康”,是指造成就诊人严重残疾、重伤、感染艾滋病、病毒性肝炎等难以治愈的疾病或者其他严重损害就诊人身体健康的后果。
十、什么情况下需要按涉嫌医疗事故罪移交公安机关?
《医疗事故处理条例》第四条根据对患者人身造成的损害程度,医疗事故分为四级:
一级医疗事故:造成患者死亡、重度残疾的;
二级医疗事故:造成患者中度残疾、器官组织损伤导致严重功能障碍的;
三级医疗事故:造成患者轻度残疾、器官组织损伤导致一般功能障碍的;
四级医疗事故:造成患者明显人身损害的其他后果的。
如果医疗事故鉴定意见认定为一、二级医疗事故,且医方负主要责任以上的,并有立案追诉标准中“严重不负责任”中任何一项,应考虑涉嫌“医疗事故罪”,及时移交公安机关。
十一、在医学会出具的《医疗事故技术鉴定意见书》中有“沟通、告知欠规范、违反了诊疗或护理规范、常规”等表述,是否应该给予行政处罚?
以《医疗事故技术鉴定意见书》所表述内容为线索进行进一步调查取证,且可以作为重要证据使用。如果违法事实清楚,证据确凿充分,依法应当受到行政处罚的,根据情节轻重及具体情况,做出行政处罚决定。
十二、停业整顿是否属于行政处罚?
根据《行政处罚法》第九条,行政处罚的种类:
(一)警告、通报批评;
(二)罚款、没收违法所得、没收非法财物;
(三)暂扣许可证件、降低资质等级、吊销许可证件;
(四)限制开展生产经营活动、责令停产停业、责令关闭、限制从业;
(五)行政拘留;
(六)法律、行政法规规定的其他行政处罚。
许安标主编的《行政处罚法》释义(中国民主法制出版社)中解释:责令停产停业是指行政机关依法对违反行政管理秩序的当事人限制其在一定期限内停止全部或者部分生产经营活动的行政处罚。实践中,责令停产停业包括责令停业整顿、责令停止生产、责令停止经营、责令停止活动、责令限制生产、责令暂停相关业务、禁止参加政府采购、禁止参与招标活动等。疫苗管理法等近80 部法律、快递暂行条例等110多件行政法规、网络游戏管理暂行办法等550多件部门规章与大量地方性法规和政府规章规定了责令停产停业的行政处罚。
综上所述,对于合法的自然人、法人和非法人组织,责令停产停业属于行政处罚,且是重大行政处罚,须履行重大行政处罚的相关程序;对于未依法取得经营资质的机构或组织,属于行政命令,即行政机关要求违法当事人停止违法,恢复原状,将侵害对象恢复到侵害之前的合法状态。下达卫生监督意见书即可。
十三、处分的种类分哪些?由谁做出?
中共中央组织部人力资源社会保障部关于印发《事业单位工作人员处分规定》的通知第四条规定:
事业单位工作人员处分的种类为:
(一)警告;
(二)记过;
(三)降低岗位等级;
(四)开除。
第二十四条规定:对事业单位工作人员的处分,按照干部人事管理权限,由事业单位或者事业单位主管部门决定。开除处分由事业单位主管部门决定,并报同级事业单位人事综合管理部门备案。对中央和地方直属事业单位工作人员的处分,按照干部人事管理权限,由本单位或者有关部门决定;其中,由本单位作出开除处分决定的,报同级事业单位人事综合管理部门备案。
电话:0394-6826949